Como reduzir o tempo de projeto com os gestos do mouse no SOLIDWORKS 2017
Todo os dias estamos à procura de recursos que nos permitam trabalhar mais rápido e de forma produtiva e uma forma comprovada para se aumentar a eficiência do trabalho, é a organização e padronização do posto de trabalho, ou configuração, já que no nosso caso estamos falando de um software CAD.
A personalização da interface ou de comandos do SOLIDWORKS, além de reduzir o tempo que você gasta para realizar determinada tarefa, vai consequentemente melhorar seu fluxo de trabalho, tornando-o mais produtivo.
Neste artigo vamos te ensinar como personalizar os “gestos do mouse” no SOLIDWORKS 2017, um recurso extremamente útil e que com certeza vai fazer diferença no seu dia a dia.

O recurso gestos do mouse está disponível no SOLIDWORKS desde 2010 e é uma forma rápida de acessar as ferramentas mais usadas. Nele você pode fazer diferentes configurações para que as ferramentas se alterem de acordo com o contesto que são usadas.
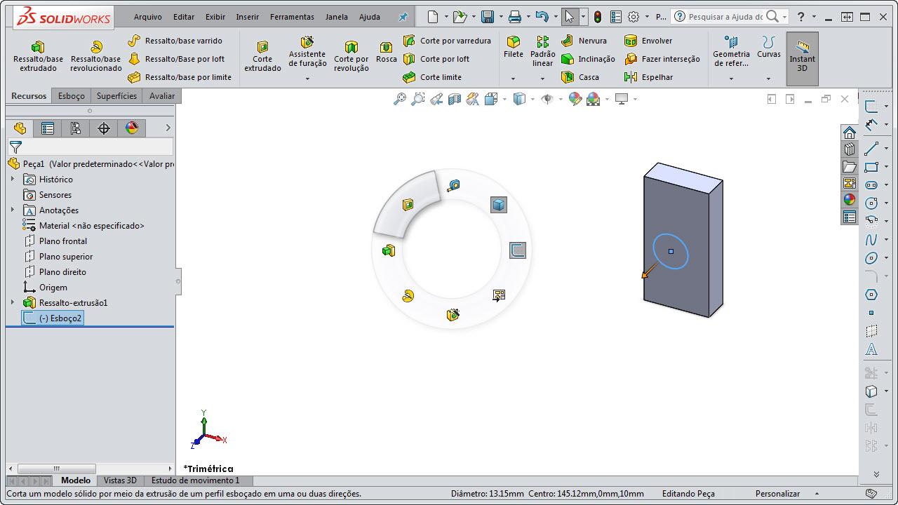
Veja na imagem abaixo como o recurso Gestos do mouse apresenta diferentes ferramentas dependendo do ambiente de trabalho.



Esses recursos mostrados já foram configurados
Personalizando os gestos do mouse
As ferramentas dispostas no recurso gestos do mouse vêm com um padrão de instalação, mas essas ferramentas podem ser alteradas. Para visualizar o recurso gestos do mouse, segure o botão direito do mouse e faça um pequeno movimento, o círculo com as ferramentas irá aparecer. Ao tocar com o cursor em uma das ferramentas, ela será selecionada.
Para configurar esse recurso e escolher quais as ferramentas apareceram para você acessar, com um simples gesto do mouse, basta ir na Barra de menu, clicar na seta ao lado de Opções e em seguida Personalizar para abrir a janela.
Observação: Você precisa ter um arquivo aberto no SOLIDWORKS ou a opção Personalizar não será mostrada.

Alterando o número de gestos
O recurso Gestos do mouse tem duas opções, uma com 4 gestos e outra com 8 gestos, fica a sua escolha decidir qual utilizar.

Definindo um gesto para cada ferramenta
Para escolher as ferramentas que vão aparecer, procure a ferramenta na lista, clique na frente dela de acordo com o ambiente onde quer que ela apareça e selecione a opção de movimento que será realizado para aquela ferramenta.

O mesmo movimento do mouse não pode ser configurado, dentro do mesmo ambiente, para duas ferramentas diferentes. Sendo assim, o SolidWork remove automaticamente o movimento configurado anteriormente.

Para aplicar as configuração basta clicar no botão OK na parte inferior da janela, e depois fazer alguns teste para ver se está de acordo com o que você precisa.

Gostou desse post? Deixe seu comentário logo abaixo e compartilhe esse conhecimento com seus amigos!

Olá, deixe seu comentário para Como reduzir o tempo de projeto com os gestos do mouse no SOLIDWORKS 2017
Gelso Lima
jorge luiz de souza